中国房地产法律专家网 > 房屋纠纷 > 房屋买卖

我国不动产善意取得的制度构建

信息来源:房地产律师网  文章编辑:majiali  发布时间:2018-03-08 14:28:10  

   动产与不动产善意取得制度在我国《物权法》中被合并做了同一性规定,适用几乎相同的构成要件,学界对此做了较为充分的研究。清华大学的耿林副教授在《我国不动产善意取得的制度构建》一文中,针对物权法上善意取得的制度构建,在综合分析了动产与不动产善意取得的制度原理与构成要件异同之后,提出了动产与不动产善意取得制度应相互独立的观点,探讨了善意取得制度在未来物权法编的具体位置安排,并拟定了不动产善意取得的相关法律条文。



一、善意取得制度的共同基础原理



(一)制度目的:交易安全保护


   善意取得制度要调节的社会关系是一个与实际权利地位不符的人(无处分权人)能够将一个超出自己利益地位的利益关系成功转移给另一个人(取得人)。法律制度之所以要赋予无处分权人如此大的权利,其目的自然首先不是考虑当事人间的利益本身(小局),而是着眼于更大的利益关系——整个社会的交易安全(大局)。无论对动产还是不动产来说,这都是一样的,是为其共相。 


(二)利益关系 


   善意取得制度中存在的利益关系主要是三方面:原权利人、取得人、社会公共利益。善意取得制度牺牲的是原权利人的利益,着重保护取得人的利益。这种小局制度安排的正当性在于大局的利益保护,即社会公共利益。这个公共利益就是交易安全利益,同时仍应平衡小局之间的利益关系,对善意取得的范围(信赖标的)、信赖程度、基础关系等加以必要的限制,并通过各种原则与例外的配置,来实现利益平衡。


(三)制度切入点:公示公信制度 


   交易安全与社会公共利益保护的正当性只有制度化地体现出来,才具有可靠性与操作性。善意取得制度的制度化设计选取的切入点,是权利的外在表现形式。我国《物权法》第 106 条使用“无处分权人”,所谓无处分权是指处分人对处分的权利在权能上存在瑕疵,从善意取得制度角度来说,法律制度对这种无处分权的处分行为如何处理,仍要回到取得人对无处分权人的“处分行为”是否信赖的评价层面上来,而所谓对“处分行为”的信赖,实质上是处分行为所指向的处分对象(权利)的公示与真实权利状况是否一致的问题。 


   本文之所以主张以公示公信作为切入点,是因为无权处分与具体的制度设计方案距离较远,不能更好地描述重点。善意取得制度是以保护取得人与交易安全为重点,而无权处分制度是以保护权利人为重点,这样划分能够更好地识别不同制度。 


(四)制度设计框架


1、权利表象原则 


   权利表象原则是创设善意取得制度的基本原理。表象的存在是为了使人信赖,因此权利表象原则包含了表象与信赖两个要素,二者是一对表里关系。二者的结合构成善意取得制度核心要件的原则性的一面,即肯定性的一面。在制度逻辑上,只有首先构成这一要件,才会构成善意取得。这对动产与不动产均一体适用。 


2、 表象信赖矫正原则 


   不当引起错误表象的情形或者因不当公示而产生错误信赖的情形,有必要再设定条件加以矫正。这可以称之为表象信赖矫正原则。 


   就信赖对象而言,对动产而言是占有,对不动产来说是登记簿的错误登记。因此,合理的限制方法就是要求导致动产占有与所有权人分离的事实须是真实所有权人基于自己的意思造成的。也就是说,脱手占有等情形被限制适用善意取得。这对不动产并不适用。就信赖的主体而言,自然是要求信赖人的信赖在主观上必须是善意。这一要求也将善意取得制度纳入诚实信用原则的调整体系之中。 


   表象信赖矫正原则是对过宽的权利表象原则的合理限制,从而使善意取得制度设计得更加符合实质正义的要求。这一矫正原理以及其中的信赖矫正原则是善意取得的共相。 


3、 基础关系限制 


   基础关系决定了哪些类型或者性质的行为才可以构成善意取得。可见,基础关系的要求在一定程度上也是对善意取得构成的合理限制。 


(1)交易行为


   与善意取得的公正性相关,动产与不动产善意取得方式都要求通过交易行为来取得物权。首先,交易行为是一种法律行为。其次,交易行为意味着交易双方系不同的行为人。从这个意义上说,交易行为是一种特殊的法律行为。它要求,除了让与人之外,在取得人方面,一个交易行为必须至少有一个其他人存在,并且该其他人在经济利益上不可以被看做是让与人。 


(2)有偿性


   我国现行法(《物权法》第 106 条第 1 款第 2 项“以合理的价格转让”)直接衡量了当事人之间的利益关系与交易安全保护的必要性,采用区分方法,不失为一种简洁明快的处理方式,应予以维持。 


(五)小结 


   由上可知,动产与不动产善意取得制度在制度目的、利益关系和制度的切入点方面都是共同的, 在具体制度设计框架方面也采用相同的结构与要求,后者更是可以表现为在具体规则上的共同性。



二、不动产善意取得制度的独立性



   不动产善意取得是否应当独立规制,取决于该制度与动产善意取得制度的差异性。首先,二者之间存在着权利表象带来的天然事实上的差异性:不动产的登记与动产的占有。基于这一事实差异,是否存在规则上差异的必要性?在一定程度上,这首先是一个价值判断问题。


(一)交易的重要性 


   不动产对人类具有特别重要的意义,这不仅是因为土地的稀缺与有限性,因为其具有更高的经济价值,还因为土地是人类赖以生存的基础,是人类之个体与整体“生存基础意义上的‘财产’基础”。因此,法律制度对不动产交易的安全保障就应当更加重视。 


   此外,对不动产而言,法律交易上的透明性也有理由作出要求更高的公信力保护。


(二)权利表象的差异性 


   登记公示与占有公示在公示的强度上存在着明显的不同。登记是人为的制度设计,是在国家主导下实现的制度,具有较强的稳定性、可靠性。占有是自然的方法,具有复杂的不确定性。因此,如果对在此基础上建立的信赖制度一视同仁,就会有失周全。 


(三)表象矫正与信赖矫正的差异性


1、表象矫正的差异性 


   与动产信赖表象限制不同,不动产信赖保护中并不要求通过诱因原则矫正来实现。因此,其表象原则是一种“纯粹的表象原则”。因为,经由国家机关和详细的登记程序规范所运行的不动产登记簿,创设了一种特殊的强力保障,以使人相信登记簿内容通常都能正确地表明其与真实权利状况相一致。


2、 信赖矫正的差异性 


   就土地登记簿的公信力来说,由于其具有更高地权利安定性标准,体现着国家公示手段的权威, 且公示的可控性也远非动产占有的复杂表象可以比拟,因此在善意限制的标准上应当有所放松,不动产善意取得制度对取得人的主观要件只提出最低的要求,仅要求排除取得人故意知晓土地登记簿错误便可构成善意,不能也没有必要像对动产公示的信赖那样提出过高的善意标准限制。这是对二者限制的差异性一面。 


(四)取得人无法控制的风险排除:善意判断的时点 


   不动产善意取得在善意限制的判断时点上,也应当与动产有所区别。这是登记与占有之间的差异决定的。如果忽视这种差异,在规则上做统一处理,在一定程度上会损害制度的公正性。 


(五)异议登记的信赖限制 


   我国《物权法》第 106 条将动产与不动产善意取得做统一规定,没能特别指出其中的差异性规则,故也没有规定异议登记的公信力限制。 


   综上可见,动产善意取得与不动产善意取得虽有着共同的一般思想,但因二者存在基本公示方法上的差异,也有必要在制度上为其配置一些不同规则。



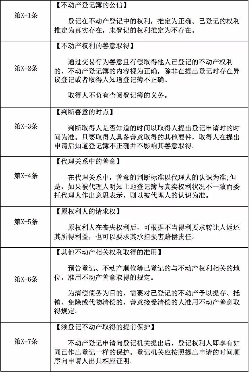
三、不动产善意取得的条文拟定





四、不动产善意取得制度在立法论上的适当位置



   首先,必须要有一个所有权取得的一般规则,然后把善意取得作为所有权取得的一种情形归入其中。这样面临的一个问题是,所有权取得规则是采用单一模式做统一规定,还是采取按照动产、不动产所有权分别规定的模式。


   理想的模式是动产与不动产所有权分别规定的模式。这样能够充分照顾到不同种类财产在所有权取得上的显著差异,便于规则的集中统一规定。在这种模式下,不动产善意取得制度应该规定在不动产物权取得的一般规定中。就对我国现行物权法的改造而言,在加强不动产物权取得规则之后,不动产善意取得制度可以考虑规定在现行《物权法》第 20 条预告登记之后。这主要是因为异议登记、预告登记都与善意取得有关,前置规定这两种登记制度便于处理规则之间的逻辑关系。


   另一种次选方案是对所有权取得做统一规定的模式。在这种模式下,只须扩展现行《物权法》第四章“一般规定”的内容,将动产与不动产物权取得统一规定在该章,并在其中规定不动产善意取得制度。显然,这样处理的后果是,第九章就没有存在的必要。 


   善意取得制度在我国已是一个老生常谈的问题。该制度虽系仿效德国法制而来,但似乎已融入很多我国自己的理解。在制定我国民法典物权法编的时代背景下,有必要重新审视我国已经推行很久的善意取得制度。毕竟作为一项理论构建与立法来说,十年或二十年都不是理论与实践成熟的充分时间长度。

(作者:耿林,中国民商法律网授权学者,清华大学法学院副教授。)

注:本文转载目的在于传递更多信息,并不代表本网赞同其观点和对其真实性负责。如有侵权行为,请联系我们,我们会及时删除。
热门文章
最新发布